欢迎访问”云南J9·九游会「中国」官方网站农业科技有限公司”官方网站!

      |      招聘信息

云南J9·九游会「中国」官方网站农业科技有限公司

资讯详情

我国聪慧农业行业市场正成长快速 估计到2035年无

我国聪慧农业行业市场正成长快速 估计到2035年无

 

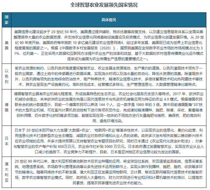
  聪慧农业是以消息和学问为焦点要素,通过互联网、物联网、大数据、人工智能和智能配备等现代消息手艺取农业跨界融合,实现农业出产全过程的消息、定量决策、智能节制、精准投入、个性化办事的全新农业出产体例,是农业消息化成长从数字化到收集化再到智能化的高级阶段。聪慧农业是聪慧经济主要的构成部门。对于成长中国度而言,聪慧农业是聪慧经济次要的构成部门,是成长中国度消弭贫苦、经济成长后发先至、实现赶超计谋的次要路子。按照不雅研演讲网发布的《中国聪慧农业行业成长深度研究取投资前景预测演讲(2024-2031年)》显示,聪慧农业是现代消息手艺取保守农业深度融合构成的数字化农业体例,是农业的底子出,也是当前国度鼎力成长的财产,正在鞭策农业现代化中阐扬着至关主要的感化。当前聪慧农业已成为世界现代化农业成长趋向,全球都正在加速聪慧农业结构,加深人工智能、大数据、云计较等手艺正在农业范畴的使用。此中美国、以色列、、日本、等国度的聪慧农业成长程度、聪慧农业的软硬件手艺程度处于较为领先的地位。我国农业的根基现状是“大国小农”,农业财产成长仍然受限于农业从业人员匮乏、春秋老化、农业用地削减等问题。因而操纵高新手艺和互联网手艺成长聪慧农业,改变保守农业出产体例,是现代农业成长的必然趋向之一,以农业消息化和人工智能为根本的“聪慧农业”应运而生。正在此布景下,地方连续发布相关政策鞭策聪慧农业成长。例如地方网信办、农业农村部等10个部分结合发布了《数字村落成长步履打算(2022-2025年)》,此中明白提出了加速鞭策聪慧农业成长的聪慧农业立异成长步履。成长聪慧农业既是数字村落扶植的主要构成部门,也是破解我国三农问题、建立现代农业国际合作新劣势所亟需的。到目前我国正在聪慧农业范畴曾经根基成立了一套完整的政策系统,涵盖了从地方层面四处所的施行,从根本设备扶植到手艺推广使用和社会化办事。近年得益于我国全方位政策盈利支撑、财务投入不竭添加,我国聪慧农业市场快速成长。数据显示,2022年我国聪慧农业市场规模为868。63亿元,同比增加约26。81%。估计到2024年我国聪慧农业市场规模达到到1050亿元。从出产使用场景来看,目前我国聪慧农业出产环节次要无数据平台办事、无人机植保、精细化养殖、农机从动驾驶。此中数据平台办事占比最高,达到40%;其次是无人机植保,占比为35%,而精细化养殖、农机从动驾驶占比各部位15%、10%。从使用财产来看,聪慧农业次要有种植业、畜禽养殖、水产养殖等。为 34%,设备栽培、种植业、水产养殖的消息化程度别离为 25。3%、21。8%和 16。6%。虽然近年我国聪慧农业获得了快速成长,研究及开辟已初具规模,尺度化手艺和使用过程也相对较为成熟。但对比全球市场,我国聪慧农业起步较晚,农业机械化、功课智能化程度远低于其他领先国度(如如高端农业传感、生命消息设备被美国、日本、等企业垄断,大马力高端智能配备较多依赖于进口,动动物发展模子取焦点数据次要来自美国、以色列、荷兰、日本等),市场照旧处于以示范项目指导的成长初期,市场空间广漠。从持久的角度来看,聪慧农业是处理我国生齿取地盘矛盾的主要径。按照国度计谋规划,农业出产运营数字化转型取得较着进展。数字手艺取农业财产系统、出产系统、运营系统融合,大田规模化种植、设备园艺尺度园、规模化生猪 / 蛋鸡 / 肉鸡 / 奶牛养殖场、水产健康养殖示范场率先实现数字化转型。到2035 年农业农村现代化根基实现,聪慧农业取得标记性进展,我国进入世界农业强国前列。聪慧农业的“新基建”、新理论、新配备、新产物、新业态取得冲破,自从立异能力和程度全面提拔,聪慧农业学科取立异团队达到国际一流程度。农业次要环节的数字化全面转向农业全财产链、全环节的数字化和收集化,批量建成少人化或无人化的聪慧农(牧、渔)场,根基建成“软件定义、数据驱动、配备支持、财产融合”的聪慧农业财产系统。农业传感器取测控终端、农业智能配备制制、农业软件等财产规模不竭强大,聪慧农业财产焦点合作力达到国际先辈程度。具体而言,估计大田、设备、畜禽、水产出产数字化程度别离达到 50%、70%、75%、75%,农业数字经济占第一财产 P 的比沉跨越 70%。植保无人机,是用于农林动物功课的无人驾驶飞机,该型无人飞机由飞翔平台(固定翼、曲升机、多轴飞翔器)、飞控、喷洒机构三部门构成,通过地面遥控或飞控,来实现喷洒功课,能够喷洒药剂、种子、粉剂等。近年跟着科技的飞速成长,植保无人机正成为农业范畴的抢手话题。做为现代农业手艺的新兴代表,植保无人机凭仗其经济、环保等劣势,逐步获得了泛博农人伴侣和农业企业的承认。按照数据,2023年我国植保无人机销量达9。3万架,较上年同比增加10。71%。估计2024年我国植保无人机销量达10。6万架,较上年同比增加13。98%。跟着植保无人机正在全国各地推广普及,保有量呈现增加态势。2019-2023年我国植保无人机保有量由4万架增加至20万架,估计2024年我国植保无人机保有量达22万架,较上年同比增加10%。是一种操纵高精度卫星定位消息,连系传感器和算法,实现农业机械从动化驾驶的系统,次要由车载从动驾驶系统组件和挪动基准坐组件两部门构成。正在聪慧农业时代,农机配备的高度智能化成为显著特征,而农机从动驾驶系统则是智能化农机配备不成或缺的焦点组件。近几年跟着农业机械化成长很快,我国农机从动化系统初见成效,总体上曾经进入了高速增加期间。数据显示,2022年我国农机从动驾驶系统发卖量达8。4万/套,同比增加92。22%。估计2024年我国农机从动驾驶系统发卖量将跨越12万/套。

返回列表


Contact Information

联系方式

地址:昆明市经开区国际银座C3栋六楼

Official Account

公众号

欢迎关注我们的官方公众号

Online Message

在线留言

留言应用名称:
客户留言
描述:
验证码

版权所有  云南J9·九游会「中国」官方网站农业科技有限公司  技术支持  J9·九游会「中国」官方网站      网站地图